近期欧洲能源危机,刺激了采暖需求呈现爆发式增长。受国际形势和国内需求增长的双重影响,今年冬季部分地区或许将会面临天然气供应不足及价格上涨的情况,影响到民众的采暖需求,而燃气壁挂炉采暖设备使用成本也让普通家庭“望而生畏”。采暖需求越来越旺盛,燃气价格高且供应不足!
近日,湖北随州中燃城市发展有限公司发布了《用户告知书》,其中冬季居民采暖的燃气价格为3.88元/m³,同时提倡市民用户节约用气,尽量使用其他替代能源采暖供热。
据该通告显示,从2022年6月8日起,暂停随州任何居民用户充值第三档气量,全力确保冬季全市居民生活保障用气,保障全巿能源安全,提侣居民每月根据日常生活需求,合理进行充值,无需回气。
随州现居民家庭生活全年用气量分为三挡(第一档:户年用气量不超过420立方米,气价2.77元/方;第二档,户年用气量在420-600立方米之间,气价3.05元/方;第三档,户年用气量为600立方米以上,主要是冬季居民供暖使用,气价3.88元/方)。
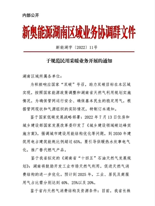
除此之外,不久前新奥能源湖南区域业务协调群发布了《关于规范居民采暖业务开展的通知》,明确提出:原则上停止所有零散用户采暖通气、连接采暖炉等业务。
零散居民采暖一般集中在已通气小区,由于小区燃气供气设施在设计时预留空间十分有限,而附近区域的零散用户采暖用气不仅占用通往小区的市政资源,还占用小区的所有居民供气通道,因此零散采暖必将造成同一地域的其他居民无法正常进行生活用气。
随着经济发展人们生活水平的提升,以及在国家“双碳”政策的推动下,空气能作为新时代绿色环保节能的产品越来越深得民心,而传统的燃气壁挂炉采暖受限气和价格上涨的影响,已经逐渐被消费者淘汰。

那么空气能有什么优势?空气能通过吸收空气中的免费能量制热,消耗少量电能,即可产生4倍的热能,比传统的加热方式可省电75%;与传统的燃煤、燃油锅炉等设备相比,空气能实现了远程智能控制,自动运行无需专人维护,节省了大量的人工成本;空气能消耗少量电能就能稳定制热,不会产生任何有害物质和污染物。
作为中国空气能行业领军品牌,派沃空气能自2004年成立至今,以打造世界一流品牌为目标,在我国各地区市场的知名度和品牌影响力都是相当响亮的,致力于发展成为新能源行业的龙头企业。
如果受到冬季限气停暖的困扰,那选用派沃的静享系列空气能就对了!采用了为行业首创的“太空舱级静音黑科技”,实现静享20dB(A)的降噪体验,同时还采用了全直流变频技术,综合能效系数IPLV(H)高达3.2,实现了冬天采暖足暖体和,夏天制冷头凉心静。
根据上表可知,以北方普通家庭为例,采暖面积为100㎡,一年采暖季为120天,使用燃气壁挂炉1天需花费约41元,按照3.8元/m³来算,4个月供暖期总费用约4900元,而派沃空气能1天费用约14元,4个月供暖期总费用约1700元。因此,显然使用空气能更节能更省钱。
清洁能源空气能供暖将迎来更广大的发展空间,派沃空气能提高能源利用率,助推新能源行业健康积极发展,为助力国家实现“双碳”目标发挥积极的作用。
冬季供暖是涉及千家万户的重要民生工程,关系着广大群众的冷暖需求。面临各地的限气停暖措施,无需担心,派沃空气能始终为每个冬日舒适保暖护航,派沃的温暖也会如约而至!
气价上涨限制用气
近日,湖北随州中燃城市发展有限公司发布了《用户告知书》,其中冬季居民采暖的燃气价格为3.88元/m³,同时提倡市民用户节约用气,尽量使用其他替代能源采暖供热。

据该通告显示,从2022年6月8日起,暂停随州任何居民用户充值第三档气量,全力确保冬季全市居民生活保障用气,保障全巿能源安全,提侣居民每月根据日常生活需求,合理进行充值,无需回气。
随州现居民家庭生活全年用气量分为三挡(第一档:户年用气量不超过420立方米,气价2.77元/方;第二档,户年用气量在420-600立方米之间,气价3.05元/方;第三档,户年用气量为600立方米以上,主要是冬季居民供暖使用,气价3.88元/方)。
叫停零散用户采暖通气
除此之外,不久前新奥能源湖南区域业务协调群发布了《关于规范居民采暖业务开展的通知》,明确提出:原则上停止所有零散用户采暖通气、连接采暖炉等业务。

零散居民采暖一般集中在已通气小区,由于小区燃气供气设施在设计时预留空间十分有限,而附近区域的零散用户采暖用气不仅占用通往小区的市政资源,还占用小区的所有居民供气通道,因此零散采暖必将造成同一地域的其他居民无法正常进行生活用气。
新型绿色采暖—空气能热泵
随着经济发展人们生活水平的提升,以及在国家“双碳”政策的推动下,空气能作为新时代绿色环保节能的产品越来越深得民心,而传统的燃气壁挂炉采暖受限气和价格上涨的影响,已经逐渐被消费者淘汰。

省心耐用就选派沃
作为中国空气能行业领军品牌,派沃空气能自2004年成立至今,以打造世界一流品牌为目标,在我国各地区市场的知名度和品牌影响力都是相当响亮的,致力于发展成为新能源行业的龙头企业。

根据上表可知,以北方普通家庭为例,采暖面积为100㎡,一年采暖季为120天,使用燃气壁挂炉1天需花费约41元,按照3.8元/m³来算,4个月供暖期总费用约4900元,而派沃空气能1天费用约14元,4个月供暖期总费用约1700元。因此,显然使用空气能更节能更省钱。

清洁能源空气能供暖将迎来更广大的发展空间,派沃空气能提高能源利用率,助推新能源行业健康积极发展,为助力国家实现“双碳”目标发挥积极的作用。
冬季供暖是涉及千家万户的重要民生工程,关系着广大群众的冷暖需求。面临各地的限气停暖措施,无需担心,派沃空气能始终为每个冬日舒适保暖护航,派沃的温暖也会如约而至!





